
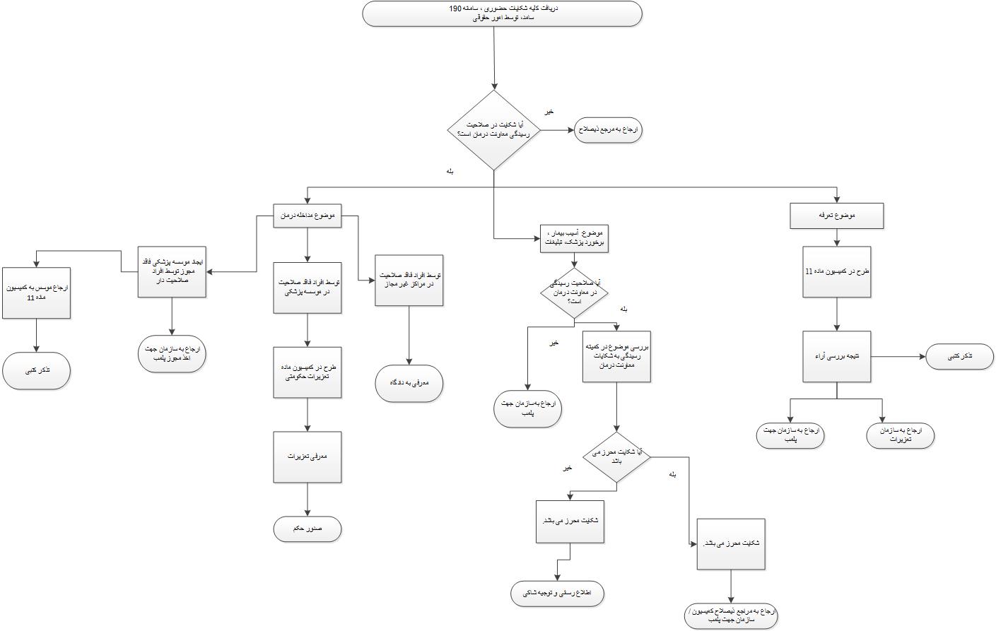
دریافت شکایت از ارباب رجوعی که ضمن مراجعه از مراکز درمانی دانشگاهی ،خصوصی،نیمه خصوصی و خیریه شامل بیمارستان ها و جراحی های محدود سراسر استان همچنین کلیه مراکز درمانی سرپایی(مراکز ترک اعتیاد،آزمایشگاه ها،درمانگاه ها، مراکز توانبخشی و کلیه مطبهای پزشکان، دندانپزشکان، پیراپزشکان (شامل کارشناسان مامائی، تغذیه، شنوایی سنجی، بینائی سنجی و ارتوپدی فنی و...) از نحوه خدمت رسانی و یا تعرفه دریافت شده ناراضی هستند.
,
