ارائه درخواست و مستندات و مدارک متقاضی گواهی فعالیت به معاونت درمان، بررسی مستندات موجود در پرونده و مدارک ارائه شده توسط متقاضی، صدور گواهی فعالیت جهت فرد متقاضی
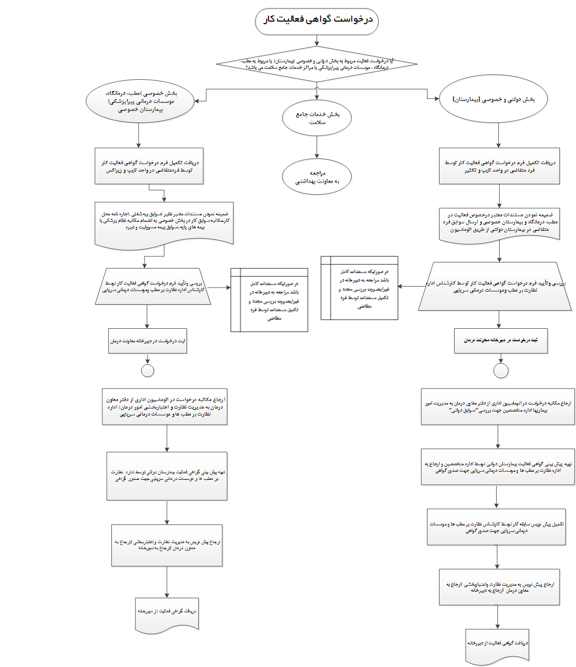
1-تکمیل فرم درخواست گواهی کار
2-ارائه مستندات سوابق کار شامل مکاتبه مدیرشبکه / بیمارستان، درمانگاه، سوابق بیمه تامین اجتماعی، سابقه بیمه مسئولیت و اجاره نامه
| ندارد | دستورالعملی از سوی وزارتخانه ندارد. |
| اطلاع رسانی | حضوری /غیرالکترونیکی | پزشکان و پیراپزشکان فعال درمطب و موسسات درمانی سرپایی | غیرالکترونیکی | درخواست گواهی فعالیت |
| در مرحله درخواست | الکترونیکی /ثبت در دبیرخانه معاونت درمان | پزشکان و پیراپزشکان فعال درمطب و موسسات درمانی سرپایی | الکترونیکی | درخواست گواهی فعالیت و ارائه مستندات لازم |
| در مرحله تولید | الکترونیکی /بررسی مدارک توسط کارشناس | پزشکان و پیراپزشکان فعال درمطب و موسسات درمانی سرپایی | الکترونیکی | در صورت تکمیل کلیه مدارک به مرحله بعدی / درغیراینصورت ارجاع به متقاضی جهت رفع نواقص |
| در مرحله ارائه نتیجه | الکترونیکی /صدور گواهی فعالیت | پزشکان و پیراپزشکان فعال درمطب و موسسات درمانی سرپایی | الکترونیکی | دریافت گواهی فعالیت از دبیرخانه معاونت درمان |

پاسخ:تکمیل فرم درخواست گواهی فعالیت و ارائه مستندات
سوال:مستندات برای گواهی فعالیت در مراکز دولتی چیست؟
پاسخ:در صورت اشتغال در بیمارستان ها و درمانگاه های دولتی ، گواهی فعالیت توسط رئیس یا مدیر بیمارستان/ درمانگاه ارائه شود.
سوال:مستندات برای گواهی فعالیت در مراکز خصوصی چیست؟
پاسخ: الف-در صورت اشتغال در بیمارستان خصوصی، گواهی فعالیت توسط رئیس یا مدیر بیمارستان ارائه شود.
ب-در صورت اشتغال در درمانگاه خصوصی گواهی فعالیت توسط رئیس یا مدیر درمانگاه و مکاتبه معرفی پزشک به بیمه ها ارائه شود.
ج-در صورت فعالیت مطب/ دفتر کار در شهرستان های اصفهان، از شبکه مذکور گواهی ارائه شود.
سوال :مستندات برای گواهی فعالیت در مطب / دفتر کار در شهر اصفهان چیست؟
پاسخ: اجاره نامه مطب یا سوابق بیمه تامین اجتماعی به نام مطب یا سوابق بیمه مسئولیت به آدرس مطب
سوال: در صورت فعالیت در مراکز جامع خدمات سلامت شبکه های بهدشت چگونه گواهی فعالیت صادر می شود؟
پاسخ:معاونت بهداشتی استان
سوال:گواهی فعالیت چه کاربردی دارد؟
پاسخ: برای تمدید یا صدور پروانه مطب،صدور مدرک تحصیلی، امور مالیاتی
سوال: در صورت فعالیت در استان های دیگر چگونه گواهی فعالیت صادر می گردد؟
پاسخ: توسط معاونت درمان استان مذکور
سوال: در صورت فعالیت در بخش دولتی و خصوصی، گواهی فعالیت چگونه صادر می گردد؟
پاسخ: مستندات گواهی فعالیت از بخش دولتی و خصوصی ارائه شود و گواهی فعالیت بخش دولتی توسط واحد توزیع نیروهای متخصص و گواهی فعالیت بخش خصوصی توسط واحد نظارت سرپایی صادر می گردد.
سوال: درصورت نیاز به گواهی فعالیت برای ترجمه چه اقدامی باید کرد؟
پاسخ: فرم گواهی فعالیت باید تکمیل شود و فرم گواهی اشتغال جهت مبادی خارج از کشور تکمیل گردد و یک قطعه عکس ضمیمه گردد.پس از بررسی، پیش نویس توسط اداره نظارت سرپایی تهیه و پس از تاییدیه های لازم، به ریاست دانشگاه جهت امضا ارسال گردد.
سوال: پس از صدور پروانه مطب / دفتر کار چه اقدامی باید انجام داد؟
پاسخ: در صورت شروع فعالیت مطب/ دفتر کار، آدرس و ساعات کار مطب/ دفتر کار به معاونت درمان و نظام پزشکی اعلام شود و هر گونه تغییر آدرس یا تعطیلی نیز باید اعلام گردد.
رئیس واحد نظارت سرپایی:خانم دکتر صادق-شماره تلفن داخلی 281
کارشناس واحد نظارت سرپایی/ پزشکان عمومی: خانم اکبری-شماره تلفن داخلی 211
کارشناس واحد نظارت سرپایی/ پزشکان متخصص:خانم طحانی-شماره تلفن داخلی 244
کارشناس واحد نظارت سرپایی/ درمانگاه عمومی: خانم عوض پور-شماره تلفن داخلی 244
کارشناس واحد نظارت سرپایی/ درمانگاه تخصصی: خانم ناصری-شماره تلفن داخلی 244
کارشناس واحد نظارت سرپایی/ دفاتر کار: خانم محققیان-شماره تلفن داخلی267
کارشناس واحد نظارت سرپایی/ امور دفتری: خانم جانقربان-شماره تلفن داخلی 248
توافقنامه سطح خدمت "صدور گواهی فعالیت جهت پزشکان و پیراپزشکان (واحد نظارت بر مطب ها،دفاترکار و موسسات پزشکی)"
مقدمه :
صدور گواهی فعالیت جهت پزشکان و پیراپزشکان (واحد نظارت بر مطب ها، دفاترکار و موسسات پزشکی)
هدف :
ارائه گواهی فعالیت جهت سازمان های مرتبط به سبب استفاده برای کسب و کار و استفاده از فرصت های آموزشی .
توافقنامه :
توافقنامه خاصی ندارد صرفا جهت ارائه گواهی به متقاضی می باشد.
مسئولیت:
طبق مستندات ارائه شده از متقاضی اعم از مطب/ دفتر کار، مراکز و موسسات درمانی پزشکی تنظیم شده است .
تعهدات خدمت گیرنده :
ارائه کلیه مستندات و مدارک طبق نظر کارشناسی .
تعهدات دستگاه اجرایی:
تنظیم گواهی فعالیت بر اساس مدارک ارائه شده توسط خدمت گیرنده.
هزینه ها و پرداختها :
ندارد.
دوره عملکرد:
از زمان ارائه مدارک توسط خدمت گیرنده تا تنظیم گواهی فعالیت توسط دستگاه اجرایی.
خاتمه توافقنامه :
تحویل گواهی به گیرنده خدمت